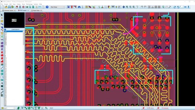
Labcenter announces Proteus v8.12, the latest release of its flagship Proteus Design Suite software. This release sees the completion of support for differential pair routing with pass-through components.
Proteus now enables fast and accurate development of high-speed differential pair signals with automatic skew correction, target length matching and dedicated reporting features. Version 8.12 also sees the start of formal support for multi-board design, where a single schematic encompasses the design logic for multiple PCBs.
In this release, Proteus includes support for multiple rigid boards per project, each of which can have different layer stack-ups and design rules. Documentation outputs, such as the Bill of Materials, and production outputs, such as Gerber X2, are all board-aware. The design explorer module enables a global overview and easy navigation.
“Proteus v8.12 is another important release in our PCB Design technology roadmap,” said Iain Cliffe, Executive Director at Labcenter Electronics. “It completes the first phase of work on high-speed design support and also introduces dedicated features to support multi-board project design.”
For more information, visit www.labcenter.com

